Title: The Mandibles (A Family 2029 – 2047)
Author: Lionel Shriver
Pages: 515

Hi all,
I have managed to catch up a bit, and think this read will be quite interesting to some of you, but it is also not necessarily everyone’s favourite genre.
The last few books mainly were on non-fiction. Therefore, I wanted to have a go at fiction again, but not the quite-lengthy Outlander series. Thus, I landed on this book that may have started to collect some dust over the past few months since I bought it.
The book is split into the following chapters:
Part 2029
- Chapter 1 – Gray Water (pg.3)
- Chapter 2 – Karmic Clumping (pg.21)
- Chapter 3 – Waiting for the Dough (pg.41)
- Chapter 4 – Good Evening, fellow Americans (pg.68)
- Chapter 5 – The Chattering Classes (pg.97)
- Chapter 6 – Search and Seizure (pg.128)
- Chapter 7 – The Warrior Queen arrives in Carrol Gardens (pg.155)
- Chapter 8 – The Joys of being Indispensable (pg.179)
- Chapter 9 – Foul Matters (pg.206)
- Chapter 10 – Setbacks never bring out the best in People (pg.239)
- Chapter 11 – Badder Bitter Gutter (pg.267)
- Chapter 12 – Agency, Reward and Sacrifice (pg.301)
- Chapter 13 – Karmic Clumping II (pg.330)
- Chapter 14 – A Complex System enters Disequilibrium (pg.353)
Part 2047
- Chapter 1 – Getting with the Program (pg.379)
- Chapter 2 – So tonight we’re gonna party like it’s 2047 (pg.399)
- Chapter 3 – Return of the Somethingness: Shooting somebody, Going somewhere else, or Both (pg.439)
- Chapter 4 – Singin’ This’ll be the Day that I Die (pg.459)
- Chapter 5 – Who wants to live in a Utopia Anyway (pg.481)
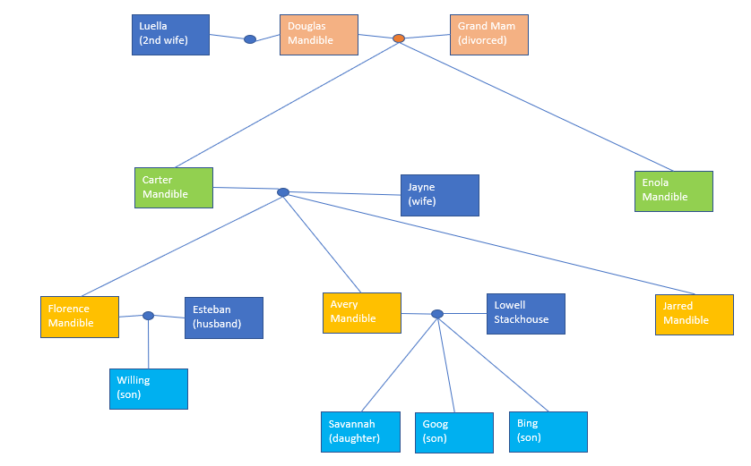
The Mandibles family is shown below:

It is a book that follows a single family, the Mandibles, during the periods 2029 – 2047. Based in USA, all siblings (Florence, Avery and Jarred) are living in different circumstances (Florence lives in a poor household and barely makes ends meet; Avery lives in a well-off middle-income family; Jarred doesn’t have full-time jobs, but always tries out something new, his latest venture being a small farmer).
Around 2029, the US economy is in an even tighter place than it has been in the years before, Debt-to-GDP at 290%. Husband Lowell is an economics professor and supports the country’s position of continued inflation and that the country is able to even uphold a greater debt burden.
That year, disaster strikes the world economies. The other world economies want to rid the USD to be the reserve currency to their own fragile economies. China and Russia have brought forth the bancor as an alternative that had been in the making by them for a long time. The other economies look to the USA to peg its currency to this new reserve currency. However, the president doesn’t follow their calls and closes its economies to the world, not willing to be coerced into the new false fiat currency. Additionally, in a stroke he calls that its debts to other countries (now demanded to be settled in bancors) are null and void.
In the US, people are at first patriotic for their president’s call against the new currency. However, as the weeks and months pass by, people start to feel that their dollars seem to buy less and less at a much quicker pace than they are used to. The president then addresses the nation, giving an executive order that 1) people are required to hand in their gold (for compensation determined by the state adequate), 2) that using and being in possession of bancors is a punishable offence, together with other things.
- Florence, not living well-off but rather being familiar to hardship at first use their money to purchase necessities as their pay comes in. She also continues to pay off the mortgage on her home, her only asset and one her grandfather helped her for a deposit.
- Avery and her husband had been heavily invested in the stock- and bond market. Even when a few weeks had passed and stocks fell, Lowell continued to invest in the hopes of making a killing. Soon, however, they became aware that they would no longer be able to meet their bills and thus decide to sell off their property. They would move in with sister Florence, the only one really on her feet and clear of mind during this tragedy.
- Jarred had purchased/rented land outside of town and become a farmer. With external trade being cut, his goods were in greater and greater demand that he began to become a benefactor of the current crisis.
- Grandfather Douglas and wife Luella had also been heavily invested in equities, together his own fortune and that inherited from his father. The two had retired to a country club amongst other rich retirees. When the crash wiped out their assets, they were reluctantly taken in by son Carter and his wife Jayne.
2029 follows the story of the family before the crises and during. After a few years have passed by, all family members (except Jarred) have now moved in with Florence and the space was pretty cramped. Only aunt Enola and Florence were bringing in income (Florence as civil service worker and Florence from her royalty checks) whilst the other members have lost their jobs.
Towards the end of this part, they lose their home at gun point and then decide to make way for uncle Jarred’s farm.
***
In 2047, we mainly follow the story of Willing, his cousins and aunt Enola, the remaining residents. Since moving back to New York they have been required to subject themselves to chipping (chapter 1 – Getting with the Program). This was introduced by the police state which meant the following:
- The chip was linked to your DNA
- Salary was paid ‘to the chip’
- Taxes were already deducted (at 77%!!!)
- Utilities and other expenses were also deducted automatically.
- Additional expenses were deducted by having the chip scanned at the back of your head.
- Investments were automatically made for you
- Work was only obtainable with a chip
- When money in the bank account reached a certain amount saved, an interest charge of -6% was fined, and the higher amounts became, the higher the negative interest rate grew. –> Saving is selfish and not good for the economy.
- A new department was added to the new government that scanned through all your transactions and identify any peculiarities.
Willing had started work and took care of his aunt Enola. As the economy now stood, the number of people not working outnumbered those working 2-to-1 and with a tax rate of 77% (pre-deductions) the working people saw no motivation to raise families, mostly since they worked two/three jobs. During one nightly meeting between Willing and his cousins, Goog (working for the tax authorities) mentions that their economy is doing well, but that there is one state that is resisting to be integrated in the new USA, namely Nevada (or USoN as they like to call themselves).
Being dissatisfied with the current economy where they are constantly surveilled and the future prospects not looking more attractive from their current ones, Willing and Enola decide to take the risk and escape to this separate ‘country’.
Fortunately, they escape and rebuild their lives in this country that has enforced a simple economy: 1) Flat tax of 10%, 2) currency is back by the gold-standard (no money printing beyond what their gold covers), 3) no social programs (i.e. medical aid, retirement aid, other). The taxes are solely used to fund the primary necessities for the economy to function (i.e. infrastructure, safety, HR, etc.) but to a much smaller scale since their budget is lower and they have no trade to the outside world.
- It is uncle Jarred’s lesson that convinces Willing that this state is a harder life to live in without any social programs (and ever-growing taxes to cover more and more), but that it offers the more stable solution than the complexer alternative everywhere else.
The book then closes off, saying that for the next year, the tax rate would be raised to 11% (to cover additional expenses the government promised to take on its shoulders no doubt 🙂 )
It was quite an interesting book to read and also gave me some jitters because it was written at our lifetime so the events that followed the collapse of the dollar could be imagined to be real-life in a few years times.
This doesn’t mean we should all follow uncle Jarred’s approach and become farmers. The characters we should learn from are family Florence. They took the crises as it came and adapted, whereas the other family members that were significantly more well-off suffered more psychologically to adapt. Thus, it was Florence’s family that managed to pull them through these troubling times, the one that others were less proud of since she was the one living in the poorest condition before all was lost.
Summary:
Quite an interesting fiction and something that teaches very well that economic crises can happen to all countries’ economies, even the strongest. Also, it teaches a valuable lesson: Don’t become attached to material things, but learn to adapt and have valuable skills. Chapter 1 of part 2047 really gave me feelings of unease, so that post-apocalyptical event is not something to dream of, but a good indication how far any country could go for the sake of control.
The book will receive a rating of 4.7/5.
Have a good start to the week!